Il s'agit d'un Peavey VK112, un Valveking 50W combo en 1x12 pouces, qui est assez proche du VK212 qui fait 100W en 2x12", et le VK100 qui est juste la tête d'ampli du VK212.
Le son m'a toujours paru comme étouffé, comme si quelqu'un l'utilisait dans la pièce d'à côté, c'est à dire très médium, pas très tranchant. Et le canal lead a une saturation assez molle. On va dire que c'est plutôt un canal crunch plutôt que lead. Du coup, je préférais jouer sur mon Marshall transistor, qui n'est pas dingue mais dont le son me parait déjà meilleur.
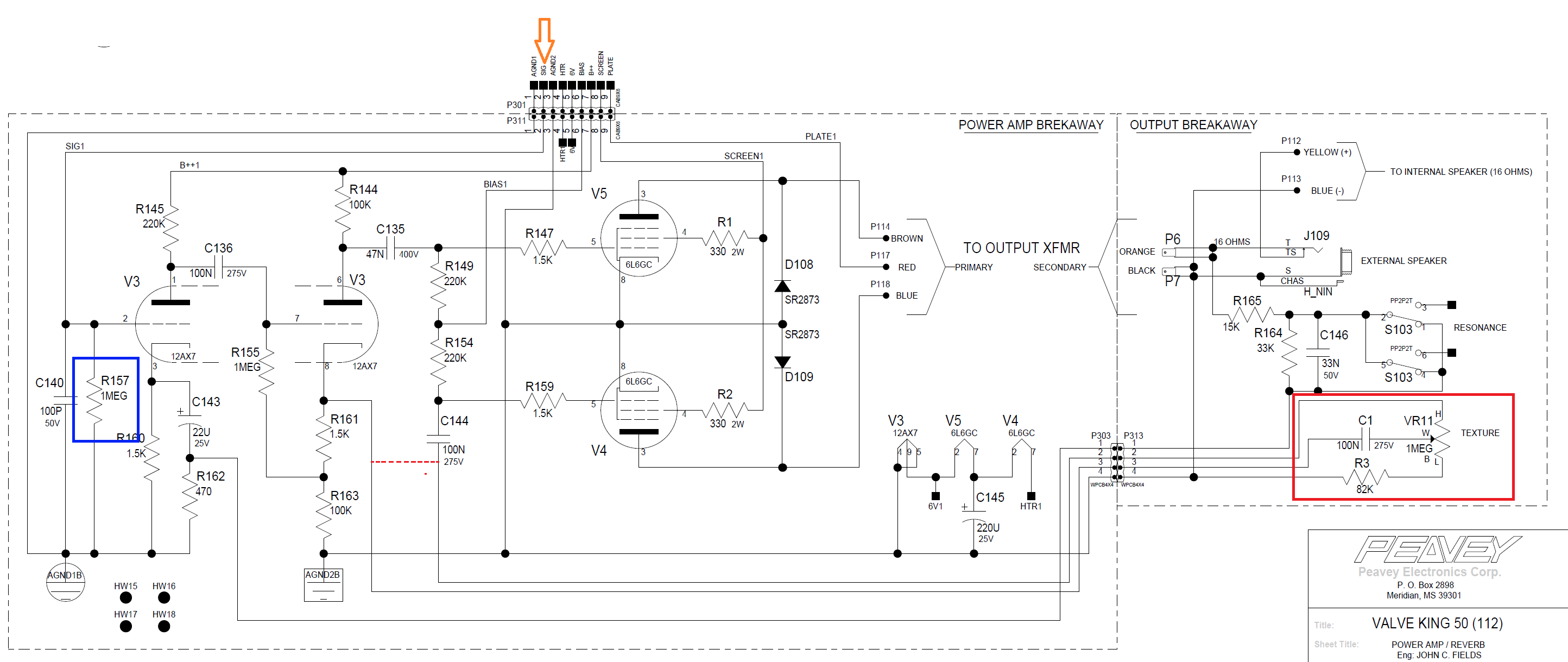
J'ai cherché un moment à investir dans un autre ampli, comme un EVH5150 dont la réputation n'est plus à faire. Mais en regardant les caractéristiques, je me suis aperçu qu'il a le même type de lampes que mon Peavey, donc le problème ne peut pas venir du type de lampe. J'ai cherché un peu sur le net, même beaucoup, jusqu'à tomber sur des plans de ces amplis et d'autres modèles connus, et j'ai trouvé sur des forums des modifications pour l'améliorer. Les modifications portent surtout sur la version 100W mais avec les schémas électriques, c'est très facile de transposer les modifs.
Et puis, il n'y a pas que l'ampli qui sculpte le son, il y a aussi le cab, ou plutôt dans mon cas, le HP. Je pense d'ailleurs que le HP installé n'est pas d'origine, on y reviendra. Mais pour tester plusieurs HP ou cab, c'est plus facile avec une tête d'ampli seule plutôt que le combo.
Maintenant que le décor est planté, on peut parler du scénario. Dans un premier temps, je vais séparer la tête d'ampli du cab, en faisant un truc aux petits oignons. Car quitte à avoir un truc unique (ou tout du moins, pas très courant), autant que ce soit propre. Ensuite, je parlerai des modifications internes, et après, on parlera HP.
Je tiens dès maintenant à mettre en garde les non initiés face à l'intervention dans la partie électrique d'un ampli à lampes.
Les tensions présentes dans un ampli à lampes sont de plusieurs centaines de volts. Même débranché, de nombreuses parties restent sous haute tension du fait des condensateurs. Il ne faut pas y mettre les mains sans savoir ce que l'on fait. Ces niveaux de tension sont mortels.
A l'heure (tardive) ou j'écris, l'ampli est de nouveau fonctionnel, je ne parlerai que de modifications qui fonctionnent (car sur internet, on trouve de tout…)
Voici l'ampli en question :

Sur toutes les photos que j'ai trouvé sur le net, le HP d'origine est estampillé "Valveking" :

Le mien ne l'est pas, il s'agit d'une marque que certains connaissent dans le milieu :

D'après un pote qui connait bien le matos de gratteux, il m'a dit que ce HP est très médium, très rond, donc pour de rock ou du métal bien tranchant, ce n'est pas adapté du tout.
Allé, on va faire la tête. Pour ça, on sort l'ampli du combo, ça tient avec quelques vis, il faut bien tout débrancher (HP et reverb) et ça sort par l'arrière :

Ici, on ne met pas les doigts sans avoir pris quelques précautions :

Pour décharger les condensateurs, on va mettre l'interrupteur de Stand By sur On, et avec une résistance assez élevée (470k ou 680k), on va venir décharger les condensateurs en maintenant avec une pince isolée la résistance entre les bornes 4 et 8 de l'une des lampes de puissance :

Ne pas hésiter à faire une mesure au multimètre en se mettant sur 600Vdc (pas Vac) régulièrement pour vérifier où on en est. En théorie, une tension inférieure à 50V n'est plus mortelle mais j'ai préféré aller jusqu'à environ 20V pour être sûr. C'est long, ça prend plusieurs minutes mais indispensable pour être en sécurité.
Après quelques mesures et un crobar vite fait, je fais une caisse en bois, en collant les assemblages :

Quand la colle est sèche, je remplace les vis par des tourillons de 6 :

Un petit montage à blanc pour vérifier que les calculs sont bons :

On continue. Je fais un gabarit pour dégager l'avant pour donner meilleur accès aux boutons:

Après avoir arrasé toutes les coupes, dégagé l'avant et arrondi toutes les arêtes, ça commence à avoir une bonne tête :

Je peins l'intérieur en noir :

Et je recouvre l'extérieur de simili cuir adhésif :

Merci jadespearl pour la ref, ça va nickel !

Je remonte la tête avec la reverb et les coins du Peavey d'origine :

Pour le dessous, j'ai prévu une grille en acier. Je découpe un morceau de grille :

N'ayant pas de plieuse, on improvise avec ce qu'on a :

Ca marche bien mais j'ai dû refaire une grille car les rabats n'étaient pas assez grands pour que la grille soit rigide :

J'installe la grille en la vissant par l'intérieur :

Pendant ce temps là, j'imprime le logo d'origine car l'autre restera sur le caisson :

Après avoir peint la grille en noir satiné, ça donne ça :

Mais qu'est-ce donc ce petit boitier rose ? On en parlera plus tard.
En attendant, il faut potasser les docs :

Les photos ne sont pas géniales parce que c'est assez compliqué de prendre en photo, quelque chose qui est noir.




















